芯片简介
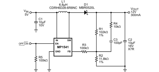
MP1541是一款电流模式升压转换器,适用于小功率应用,内置软启动功能以减少输入冲击电流并延长电池寿命。具有欠压锁定、电流限制及热过载保护功能,采用固定1.3MHz开关频率,支持低至2.5V的输入电压,可输出最高22V电压。
芯片特点:
输入2.5V~6V
输出3V~22V
内置MOS
1.3MHz
使能
软启动

MP1541是一款电流模式升压转换器,适用于小功率应用,内置软启动功能以减少输入冲击电流并延长电池寿命。具有欠压锁定、电流限制及热过载保护功能,采用固定1.3MHz开关频率,支持低至2.5V的输入电压,可输出最高22V电压。
描述MP1541是一款电流模式升压转换器,适用于小型、低功耗应用。MP1541的开关频率为1.3MHz,允许使用高度为2mm或更小的小型低成本电容器和电感器。内部软启动功能可减小浪涌电流并延长电池使用寿命
RoHSSMT扩展库
5000个/圆盘
总额¥0
近期成交1单
描述DCDC升压,电源输入3V~7V,输出12V~24V方案,
RoHSSMT扩展库
3000个/圆盘
总额¥0
近期成交47单