芯片简介
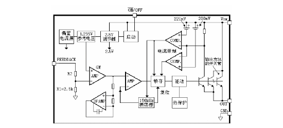
HYM2596是一款单片集成电路,提供3A输出驱动能力,支持3.3V、5V、12V固定电压及1.2V~37V可调电压输出。其特点包括高效率、低功耗模式(典型待机电流80μA)、内置过热保护和限流保护功能,仅需四个外接元件,采用标准电感简化设计。内部集成频率补偿和固定频率发生器,支持TTL断电能力,并优化了开关电源的稳定性和负载调节性能。
芯片特点:
输入4.5V~40V
输出3A
内置MOS
150kHz
使能
软启动
工业品
HYM2596是一款单片集成电路,提供3A输出驱动能力,支持3.3V、5V、12V固定电压及1.2V~37V可调电压输出。其特点包括高效率、低功耗模式(典型待机电流80μA)、内置过热保护和限流保护功能,仅需四个外接元件,采用标准电感简化设计。内部集成频率补偿和固定频率发生器,支持TTL断电能力,并优化了开关电源的稳定性和负载调节性能。
| 开源项目名称 | 开源项目介绍 |
|---|---|
| DCDC-TO263-5封装方案验证板 | PCB适用于TO263-5封装的DCDC降压芯片,由于包含型号较多,不同型号之间的参数存在差异,所以部分元件选用时需要视实际情况决定。 |
描述直流降压调节器,输出3.3V固定电压
SMT扩展库
50个/管
总额¥0
描述直流降压调节器,输出12V固定电压
SMT扩展库
50个/管
总额¥0
近期成交1单
描述直流降压调节器,输出5V固定电压
SMT扩展库
50个/管
总额¥0
近期成交2单
描述直流降压调节器,可调节的输出电压范围为1.2V~37V±4%
SMT扩展库
50个/管
总额¥0
近期成交1单
描述PCB空板 PCB适用于TO263-5封装的DCDC降压芯片,由于包含型号较多,不同型号之间的参数存在差异,所以部分元件选用时需要视实际情况决定。
1个/袋
总额¥0
近期成交2单