芯片简介
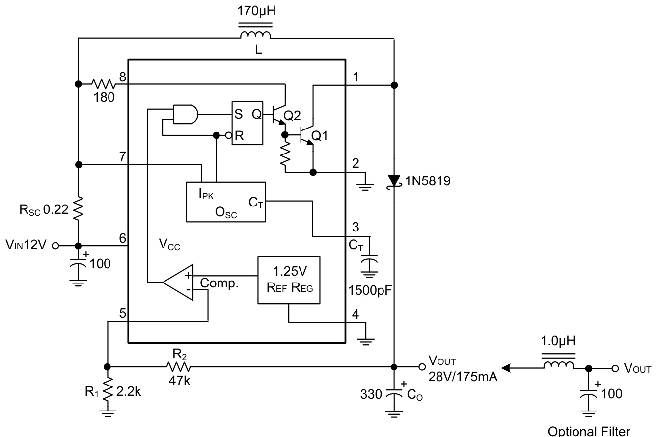
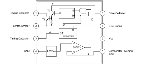
UC33063AG是一款支持升压、降压及反压转换的DC-DC控制器,输入电压范围3.0V至40V,内置1.5A输出开关无需外接晶体管。特性包含可调工作频率(100Hz-100kHz)、短路电流限制、低待机电流,内部集成振荡器、比较器、驱动电路及电流限制保护模块。
芯片特点:
输入3.0V~40V
输出1.5A
内置MOS
100Hz~100kHz


UC33063AG是一款支持升压、降压及反压转换的DC-DC控制器,输入电压范围3.0V至40V,内置1.5A输出开关无需外接晶体管。特性包含可调工作频率(100Hz-100kHz)、短路电流限制、低待机电流,内部集成振荡器、比较器、驱动电路及电流限制保护模块。
描述UC33063A是一款多功能DC-DC转换器控制器,支持升压、降压和反相式转换器。其输入电压范围为3.0V到40V,输出开关电流可达1.5A,无需外部晶体管。工作频率范围为100Hz到100kHz,具有短路电流限制和低待机电流。
SMT扩展库
2500个/圆盘
总额¥0
近期成交14单