芯片简介
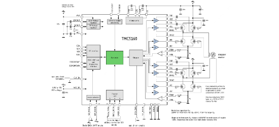
TMC5160-TA是一款高压两相步进电机控制器/驱动器,支持stealthChop2静音斩波和spreadCycle动态斩波技术。集成32位运动控制器,提供六点斜坡生成器、微步插值器和编码器接口。特性包括8-60V宽电压输入、20A/线圈驱动能力、传感器less负载检测、负载自适应电流控制和速度自适应控制。内部由PWM控制器、H桥驱动电路、电流检测模块、保护电路及SPI/UART通信接口构成,支持运动控制、STEP/DIR接口和独立驱动三种模式。
芯片特点:
输入60V
输出20A
接口SPI/UART
外置MOS
电流检测


