芯片简介
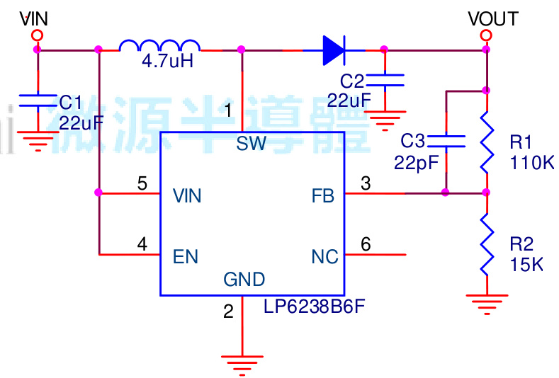
LP6238是一款电流模式升压DC-DC转换器,采用1MHz固定频率PWM控制架构并集成2.6A功率MOSFET。具备自动轻载切换至PFM模式功能,内置补偿网络与软启动机制,支持欠压锁定、过流及过热保护。特性包含高达90%转换效率、关机模式输入输出断开、低至1uA的关机电流,可通过外置电阻分压网络调节输出电压。
芯片特点:
输入2.5V~5.5V
输出2.5V~9V
内置MOS
1MHz
使能
软启动


LP6238是一款电流模式升压DC-DC转换器,采用1MHz固定频率PWM控制架构并集成2.6A功率MOSFET。具备自动轻载切换至PFM模式功能,内置补偿网络与软启动机制,支持欠压锁定、过流及过热保护。特性包含高达90%转换效率、关机模式输入输出断开、低至1uA的关机电流,可通过外置电阻分压网络调节输出电压。
描述LP6238是一款高效率的升压DC-DC转换器,最大输出电流为2.6A,支持高达9V的输出电压,内置补偿网络和软启动功能,采用SOT23-6封装。
SMT扩展库
3000个/圆盘
总额¥0
近期成交20单