芯片简介
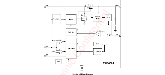
AW36099x系列是超低静态电流的高效同步升压转换器,输入电压范围0.8V~5.2V,可调输出2.5V~5.5V,固定版本包含3.3V输出型号。采用电流模式控制架构,集成真关断功能实现VIN与VOUT隔离,内置过压保护(OVP)、过温保护(OTP)、欠压锁定(UVLO)功能,支持升压模式、降压模式和直通模式三种工作状态。通过软启动机制分阶段控制电感电流,具备输出短路保护和热关断保护。
芯片特点:
输入0.8V~5.2V
输出3.3V
内置MOS
使能
软启动


AW36099x系列是超低静态电流的高效同步升压转换器,输入电压范围0.8V~5.2V,可调输出2.5V~5.5V,固定版本包含3.3V输出型号。采用电流模式控制架构,集成真关断功能实现VIN与VOUT隔离,内置过压保护(OVP)、过温保护(OTP)、欠压锁定(UVLO)功能,支持升压模式、降压模式和直通模式三种工作状态。通过软启动机制分阶段控制电感电流,具备输出短路保护和热关断保护。
描述AW36099 是一款高效同步升压转换器,其静态电流超低,低至 1μA,专为电池供电应用而优化,如碱性电池、纽扣电池、锂离子或锂聚合物电池等需要长电池续航和小尺寸解决方案的应用。当输出电压(VOUT)超过 2.5V 时,AW36099 采用迟滞电流模式控制方案,典型峰值开关电流限制为 1.4A。在轻载条件下,其静态电流为 1μA,对于固定输出电压版本,在 100μA 负载下效率可达 80%
RoHSSMT扩展库
3000个/圆盘
总额¥0
近期成交13单