芯片简介
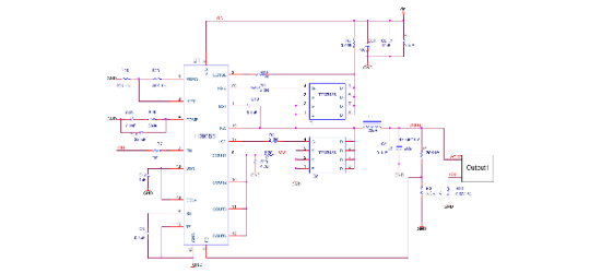
TD8655是一款宽输入电压范围(9V-40V)的同步降压控制器,支持多输出配置。具备恒流(CC)和恒压(CV)双模式控制,输出电流高达20A,输出电压可调范围1.2V至28V。采用峰值电流模式控制,集成高侧与低侧驱动电路,需外接功率MOSFET。特性包括四路独立可调电流限制、外部频率设置(100kHz-300kHz)、软启动功能及过温保护。适用于需多路输出的汽车充电器和高亮度照明等场景。
芯片特点:
输入9V~40V
输出20A
100kHz~300kHz
使能
软启动
工业品
TD8655是一款宽输入电压范围(9V-40V)的同步降压控制器,支持多输出配置。具备恒流(CC)和恒压(CV)双模式控制,输出电流高达20A,输出电压可调范围1.2V至28V。采用峰值电流模式控制,集成高侧与低侧驱动电路,需外接功率MOSFET。特性包括四路独立可调电流限制、外部频率设置(100kHz-300kHz)、软启动功能及过温保护。适用于需多路输出的汽车充电器和高亮度照明等场景。
描述TD8655是一款40V输入4路输出的降压控制器,适用于多种多输出应用。它支持宽范围的输入电压(9V到40V),具有高侧和低侧驱动器,支持同步配置。该控制器可以在恒流(CC)和恒压(CV)模式下工作,输出电压范围为1.2V到28V,最大输出电流可达10A以上。它还具有PFM模式以提高轻载效率,以及多种保护功能。
SMT扩展库
3000个/圆盘
总额¥0
近期成交18单