芯片简介
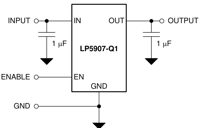
LP5907-Q1是一款专为RF和模拟电路设计的超低噪声线性稳压器,输出电流250mA,输入电压范围2.2V至5.5V。采用创新设计技术,无需噪声旁路电容即可提供低噪声性能和高PSRR。支持远程输出电容布局,内部包含误差放大器、基准电压源、功率晶体管及保护电路,符合AEC-Q1001级车规认证,适用于信息娱乐、车身电子等场景。
芯片特点:
车规级
输入9V
输出250mA
精度±2%
输出3.3V
使能
工业品
LP5907-Q1是一款专为RF和模拟电路设计的超低噪声线性稳压器,输出电流250mA,输入电压范围2.2V至5.5V。采用创新设计技术,无需噪声旁路电容即可提供低噪声性能和高PSRR。支持远程输出电容布局,内部包含误差放大器、基准电压源、功率晶体管及保护电路,符合AEC-Q1001级车规认证,适用于信息娱乐、车身电子等场景。
| 开源项目名称 | 开源项目介绍 |
|---|---|
| C2842719-LDO方案验证板(A版) | LDO验证板A版:3款SOT-23-3、3款SOT-89-3、2款SOT-23-5、2款SOT-23-6、2款SOT-223。 |
描述LP5907-Q1 具有低 IQ 和使能功能的汽车类 250mA、低噪声、高 PSRR、超低压降稳压器
RoHSSMT扩展库
3000个/圆盘
总额¥0
近期成交100单+