芯片简介
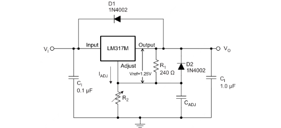
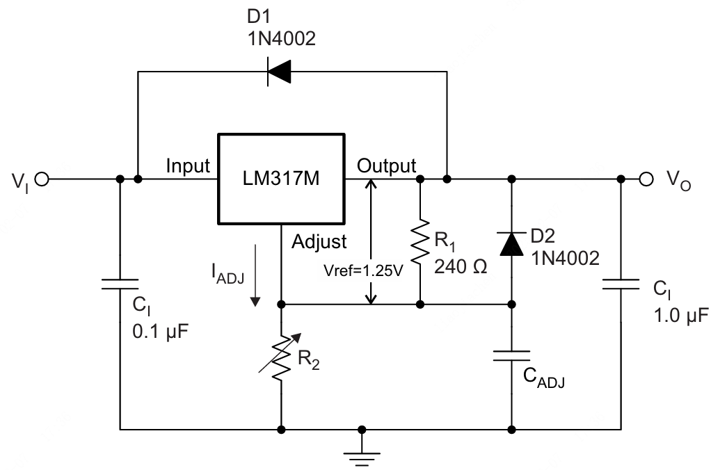
LM317MQDCYRG4是一款可调节三端正电压稳压器,支持1.25V~37V输出电压范围和超过500mA的输出电流。该器件通过两个外部电阻设定输出电压,提供优异的线路和负载调节性能。内部集成电流限制/热过载保护和安全工作区保护功能,采用浮动稳压设计(无接地端),允许数百伏输出电压(需满足输入输出压差≤40V)。核心架构包含误差放大器/基准电压源/NPN达林顿功率管及保护电路,具备车规级认证。
芯片特点:
车规级
输入77V
输出0.5A~0.9A
输出电压精度±4%
输出1.25V~37V可调
浮动稳压器/可调输出



