芯片简介
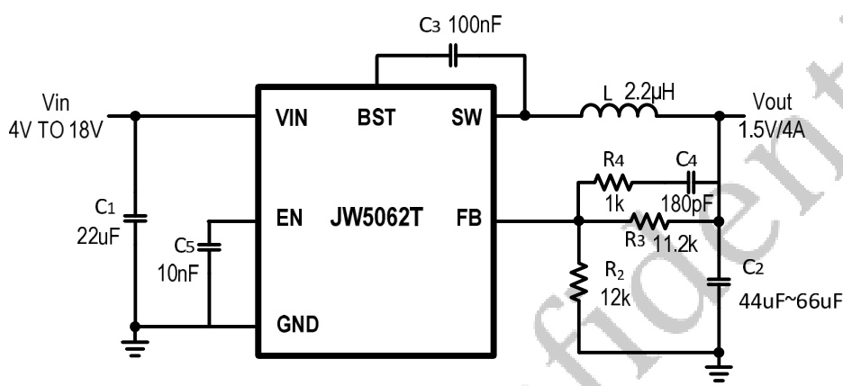
JW5062T是一款同步降压调节器,采用控制架构,输入电压范围4V至18V,可提供4A连续输出电流,内置双N沟道MOSFET实现高效转换。特性包括高达95%的转换效率、轻载时85%以上效率、600kHz固定频率、内部软启动及多重保护功能(输出短路保护、热保护、欠压锁定)。内部集成同步功率开关和驱动电路,无需外接肖特基二极管。
芯片特点:
输入4V~18V
输出4A
内置MOS
600kHz
使能
软启动

JW5062T是一款同步降压调节器,采用控制架构,输入电压范围4V至18V,可提供4A连续输出电流,内置双N沟道MOSFET实现高效转换。特性包括高达95%的转换效率、轻载时85%以上效率、600kHz固定频率、内部软启动及多重保护功能(输出短路保护、热保护、欠压锁定)。内部集成同步功率开关和驱动电路,无需外接肖特基二极管。
| 开源项目名称 | 开源项目介绍 |
|---|---|
| DC-DC降压芯片方案验证板-A版 | 该方案验证版,主要用于测试市面上常见的SOT-23封装的降压型DC/DC芯片,板子上目前集成了三种引脚排序。 |
描述JW5062T是一款基于I2TM架构的单片同步降压转换器,具有4V至18V的输入电压范围,可提供4A连续输出电流。内部集成了两个N沟道MOSFET,提供高效率和低输出纹波。
SMT扩展库
3000个/圆盘
总额¥0