芯片简介
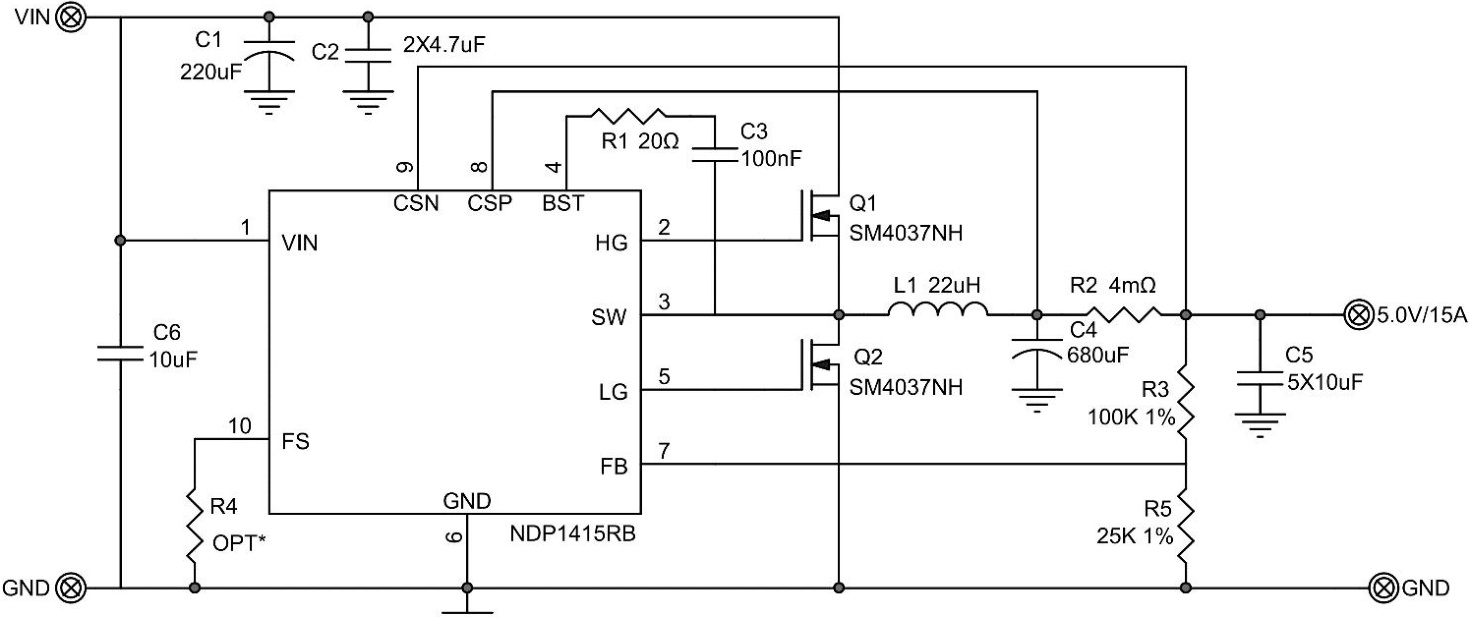
NDP1415RB是一款高效单片同步降压DC/DC转换器,采用抖动频率平均电流模式控制架构,输入电压范围7V至38V,可调节输出电压3.3V至25V,支持最高20A连续负载。具备短路和热保护、内部软启动、可编程频率(130KHz至300KHz)及电缆压降补偿功能。内部结构包括控制电路、驱动电路和保护电路。
芯片特点:
输入7V~38V
输出20A
内置MOS
130KHz~300KHz
使能
软启动

NDP1415RB是一款高效单片同步降压DC/DC转换器,采用抖动频率平均电流模式控制架构,输入电压范围7V至38V,可调节输出电压3.3V至25V,支持最高20A连续负载。具备短路和热保护、内部软启动、可编程频率(130KHz至300KHz)及电缆压降补偿功能。内部结构包括控制电路、驱动电路和保护电路。
描述NDP1415RB是一款高效率、宽输入电压范围(7V至38V)的同步降压DC/DC控制器,支持高达20A的输出电流。采用平均电流模式控制架构,具有CC/CV模式控制、短路保护、热保护、内部软启动等功能。适用于充电器、便携式设备、网络系统和分布式电源系统。
4000个/圆盘
总额¥0
近期成交62单