芯片简介
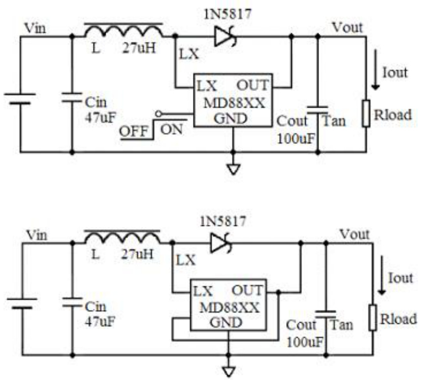
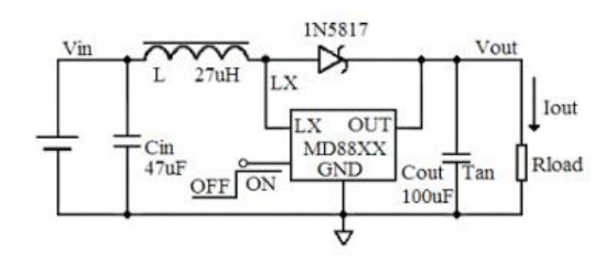
MD88R33是一款高效率、低纹波的PFM控制型DC-DC升压稳压芯片,具有极低启动电压(典型0.75V)和高输出电压精度(±2.5%)。内部集成输出电压反馈和补偿网络、启动电路、振荡电路、PFM控制电路、参考电压电路、过流保护电路及输出功率管。特性包括低静态电流(4μA)、高转换效率(85%)、带使能控制功能,适用于便携式电池供电设备如PDA、MP3、电动玩具及LED灯等。
芯片特点:
输入0.75V~10V
输出3.3V
内置MOS
350kHz
使能


MD88R33是一款高效率、低纹波的PFM控制型DC-DC升压稳压芯片,具有极低启动电压(典型0.75V)和高输出电压精度(±2.5%)。内部集成输出电压反馈和补偿网络、启动电路、振荡电路、PFM控制电路、参考电压电路、过流保护电路及输出功率管。特性包括低静态电流(4μA)、高转换效率(85%)、带使能控制功能,适用于便携式电池供电设备如PDA、MP3、电动玩具及LED灯等。