芯片简介
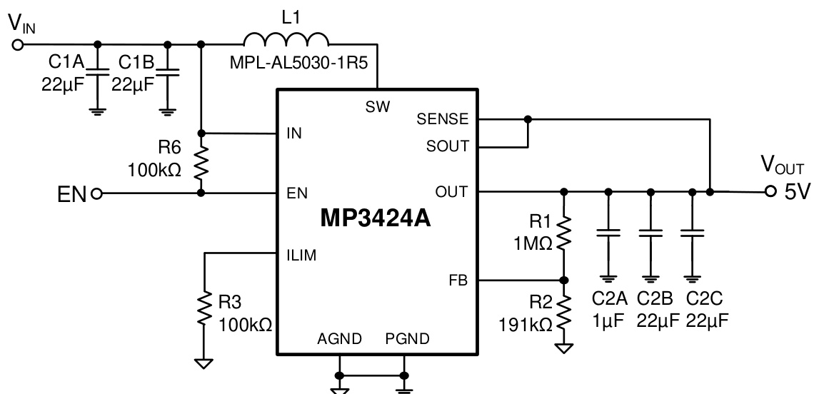
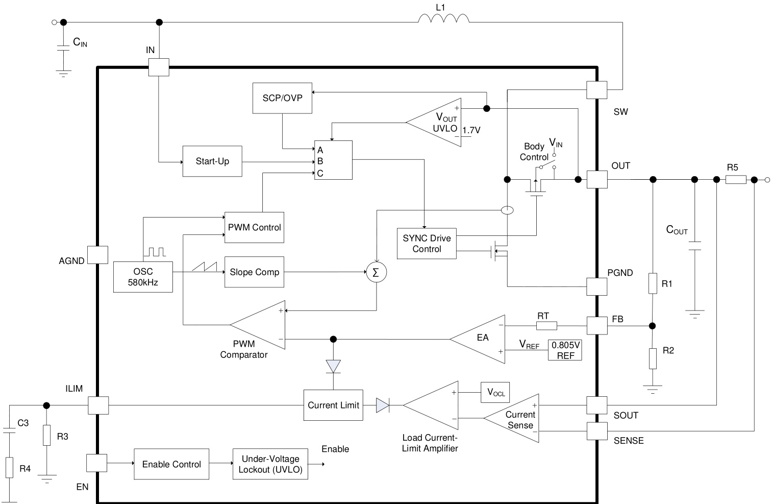
MP3424A是一款同步高效电流模式升压转换器,集成输出断开功能,支持2V至5.5V输入电压和3V至5.5V输出电压。其特性包括可配置负载电流限制、集成P通道同步整流器(无需外部肖特基二极管)、580kHz固定开关频率、内部软启动及补偿机制。内部组成包含误差放大器、同步MOSFET驱动器、保护电路(过流、短路、过温保护)及线性充电控制模块,具备高达97%的效率和真输出负载断开功能。
芯片特点:
输入2V~5.5V
输出3V~5.5V
内置MOS
580kHz
使能
软启动


MP3424A是一款同步高效电流模式升压转换器,集成输出断开功能,支持2V至5.5V输入电压和3V至5.5V输出电压。其特性包括可配置负载电流限制、集成P通道同步整流器(无需外部肖特基二极管)、580kHz固定开关频率、内部软启动及补偿机制。内部组成包含误差放大器、同步MOSFET驱动器、保护电路(过流、短路、过温保护)及线性充电控制模块,具备高达97%的效率和真输出负载断开功能。
描述DCDC升压,电源输入3V~7V,输出5V以内方案,MP3424A是一款高效率、同步升压转换器,支持输出断开和最小启动电流。它具有2V到5.5V的输入电压范围,3V到5.5V的输出电压范围,最大输出电流可达3.1A。内置P沟道同步整流器提高了效率,无需外部肖特基二极管。580kHz的固定开关频率允许使用小型外部组件,内部软启动和补偿简化了设计。
5000个/圆盘
总额¥0
近期成交3单