我的订单购物车(0)联系客服帮助中心供应商合作嘉立创产业服务群
领券中心备货找料立推专区爆款推荐合作库存PLUS会员BOM配单PCB/SMT工业品面板定制

CXW(诚芯微)+CX8801

(DCDC降压-(3)电源输入30V以上-(3)3A以上(大电流)方案)
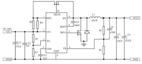
CXW(诚芯微)的CX8801系统框图
点击预览

芯片简介

CX8801是一款高压同步降压控制器,工作输入电压范围9V至100V,支持10A连续负载电流,峰值效率达96%。采用固定频率峰值电流控制模式,内置补偿电路无需外部元件。具备高边MOSFET逐周期过流保护、短路hiccup模式保护(150ms触发)、欠压保护及热关断功能。

芯片特点:

输入9V~100V
输出10A
150kHz

方案关联商品

没有找到商品
抱歉,没有找到相关的商品