芯片简介
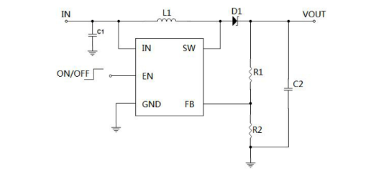
TC3608H是一款固定1.2MHz开关频率的电流模式升压型DC-DC转换器,内置80mΩ功率场效应管,效率高达96%。支持宽输入电压2.3V-15V,可调输出电压最高24V,集成软启动功能以减小浪涌电流。包含欠压锁定、过流保护、过载保护和过热保护功能,采用内部补偿网络减少外部元件。轻载时自动进入脉冲频率调制模式降低功耗,误差放大器采用0.6V精密基准电压。
芯片特点:
输入2.3V~15V
输出24V
内置MOS
1.2MHz
使能
软启动

TC3608H是一款固定1.2MHz开关频率的电流模式升压型DC-DC转换器,内置80mΩ功率场效应管,效率高达96%。支持宽输入电压2.3V-15V,可调输出电压最高24V,集成软启动功能以减小浪涌电流。包含欠压锁定、过流保护、过载保护和过热保护功能,采用内部补偿网络减少外部元件。轻载时自动进入脉冲频率调制模式降低功耗,误差放大器采用0.6V精密基准电压。