芯片简介
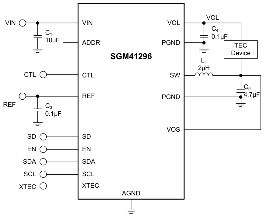
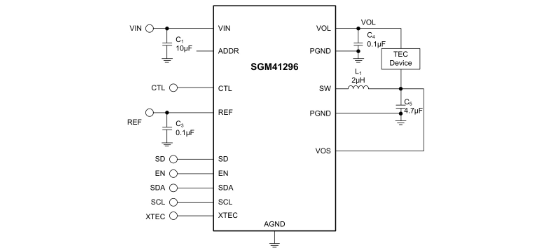
SGM41296是一款集成功率MOSFET的可编程驱动器,专为热电冷却器件(TEC)设计,支持I²C接口动态调整电压/电流限制。内置双路输出架构(Buck+LDO),提供1.5A连续输出电流,具备2.5V±1%精度参考电压。功能框架包含控制电路、保护电路(过流/过压/过热)及两阶段软启动机制,通过CTL引脚实现TEC电压线性控制。
芯片特点:
输入2.7V~5.5V
输出1.5A
内置MOS
1MHz
使能
软启动

SGM41296是一款集成功率MOSFET的可编程驱动器,专为热电冷却器件(TEC)设计,支持I²C接口动态调整电压/电流限制。内置双路输出架构(Buck+LDO),提供1.5A连续输出电流,具备2.5V±1%精度参考电压。功能框架包含控制电路、保护电路(过流/过压/过热)及两阶段软启动机制,通过CTL引脚实现TEC电压线性控制。
SMT扩展库
3000个/圆盘
总额¥0