芯片简介
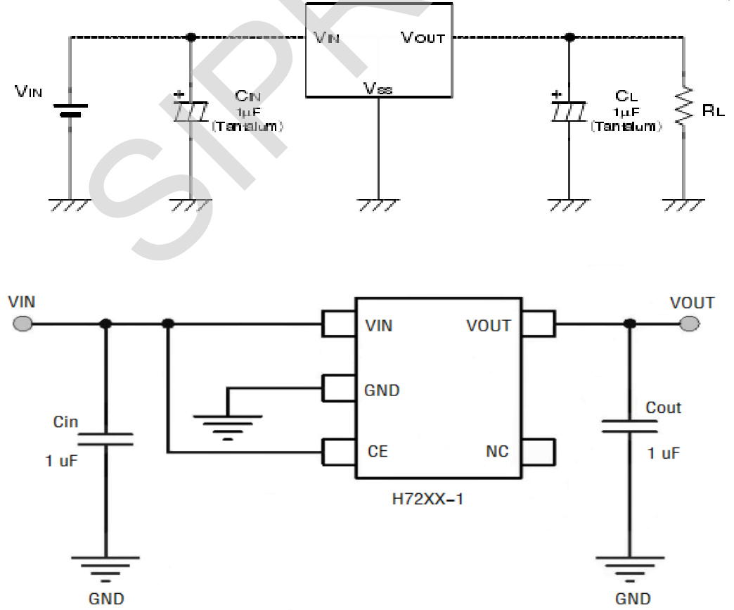
H72XX-1系列是正电压输出的三端稳压器,能够在输入/输出电压差较小时提供高电流输出。通过CMOS和激光微调技术实现低功耗和高精度。该系列由高精度电压基准、误差放大电路和限流输出驱动器组成,具有±2%的输出电压精度、低静态电流、高输入电压、低温度系数和内置电流限制器。
芯片特点:
输入15V
输出0.4A
精度±2%
输出2.5V

H72XX-1系列是正电压输出的三端稳压器,能够在输入/输出电压差较小时提供高电流输出。通过CMOS和激光微调技术实现低功耗和高精度。该系列由高精度电压基准、误差放大电路和限流输出驱动器组成,具有±2%的输出电压精度、低静态电流、高输入电压、低温度系数和内置电流限制器。
| 开源项目名称 | 开源项目介绍 |
|---|---|
| C2842719-LDO方案验证板(A版) | LDO验证板A版:3款SOT-23-3、3款SOT-89-3、2款SOT-23-5、2款SOT-23-6、2款SOT-223。 |