我的订单购物车(0)联系客服帮助中心供应商合作嘉立创产业服务群
领券中心备货找料立推专区爆款推荐合作库存PLUS会员BOM配单PCB/SMT工业品面板定制

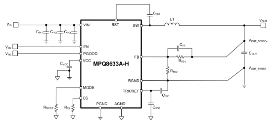
MPS(芯源)+MPQ8633A-HGLE-P

(DCDC降压-(2)电源输入7V~30V-(3)3A以上(大电流)方案)
MPS(芯源)的MPQ8633A-HGLE-P系统框图
点击预览

芯片简介

MPQ8633A-HGLE-P为高频同步降压转换器,集成低导通电阻MOSFET,支持12A输出电流。具备可配置开关频率、内部软启动及多重保护功能,采用恒定导通时间控制实现快速瞬态响应,支持输出电压远程检测与跟踪,工作电压范围4V-16V。

芯片特点:

输入4V~16V
输出12A
内置MOS管
使能
软启动

项目参考文件

方案关联商品

没有找到商品
抱歉,没有找到相关的商品