芯片简介
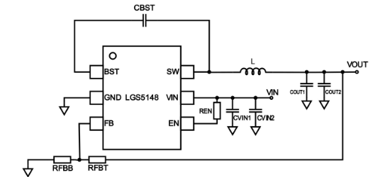
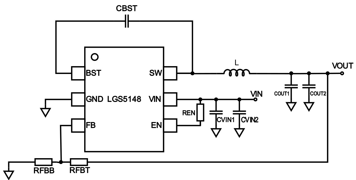
LGS5148是一款小型48V、0.6A同步降压DC-DC转换器,采用SOT23-6封装,支持4.5V-48V宽输入电压范围。集成功率MOSFET和峰值电流检测模式架构,提供0.6A输出电流能力,具有低静态电流、高效率(最高97%)及出色的负载瞬态响应。内部组成包括控制电路、保护电路(过热、过流、短路保护)及软启动功能,特性涵盖SKIP模式轻载高效、智能电流限制关闭定时器、频率折返保护和输入欠压锁定(UVLO)。
芯片特点:
输入4.5V~48V
输出0A~0.6A
内置MOS
900KHz
使能
软启动

