芯片简介
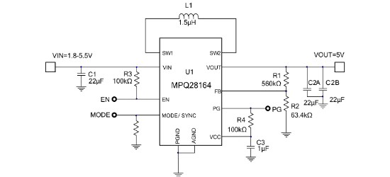
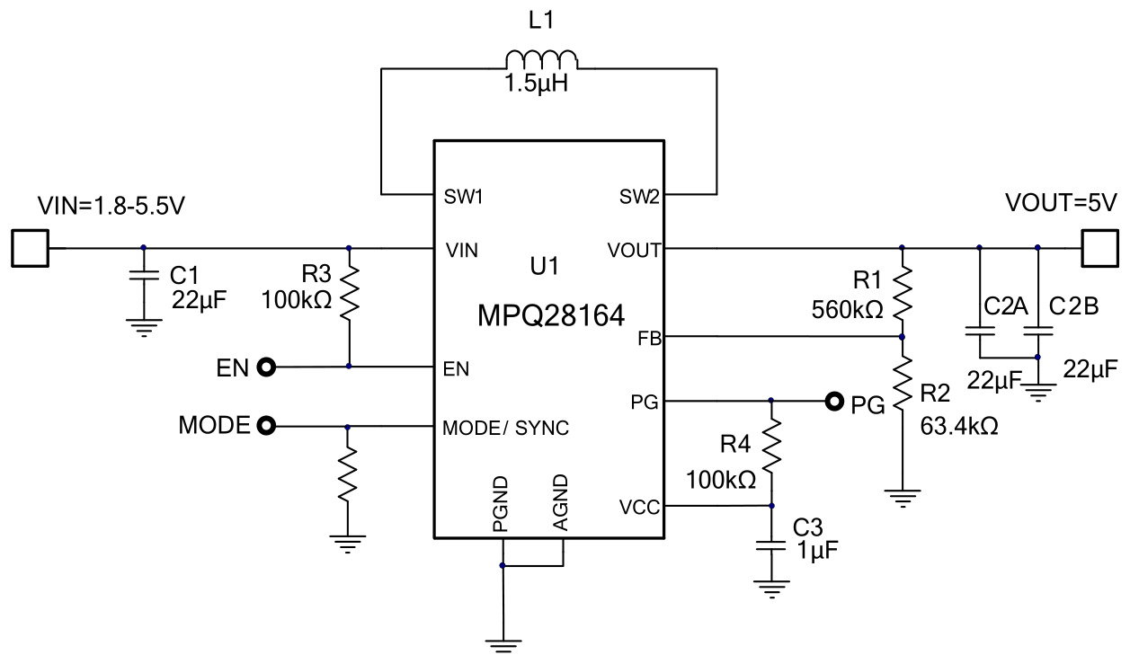
MPQ28164是一款高效低静态电流的buck-boost转换器,支持输入电压高于、等于或低于输出电压。采用电流模式控制和2MHz固定PWM频率,集成低RDS(ON)MOSFET,提供紧凑解决方案。特性包括1.8V最小启动电压、可选脉冲跳跃模式降低轻载频率、最高95%效率、内部软启动、短路保护(SCP)和过温保护(OTP)。功能框架包含电流控制模块、同步开关拓扑及反馈调节机制,适用于单节锂离子/多节碱性电池供电设备。
芯片特点:
输入1.2V~5.5V
输出2A
内置MOS
2MHz
使能
软启动




