芯片简介
VPC28C41是高性能电流模式通用PWM控制器,采用BCD半导体工艺设计,具有低功耗、快速电流采样和可编程最大工作频率。内部集成欠压锁定(UVLO)、精密误差放大器、逐周期电流限制PWM比较器、推挽输出级及振荡器。支持轨对轨输出,OUT引脚驱动能力达±1A峰值电流,内置钳位电路防止VDD过压,适用于变压器耦合DC-DC转换器和BMS辅助电源。
芯片特点:
输入28V
输出200mA
1MHz

VPC28C41是高性能电流模式通用PWM控制器,采用BCD半导体工艺设计,具有低功耗、快速电流采样和可编程最大工作频率。内部集成欠压锁定(UVLO)、精密误差放大器、逐周期电流限制PWM比较器、推挽输出级及振荡器。支持轨对轨输出,OUT引脚驱动能力达±1A峰值电流,内置钳位电路防止VDD过压,适用于变压器耦合DC-DC转换器和BMS辅助电源。
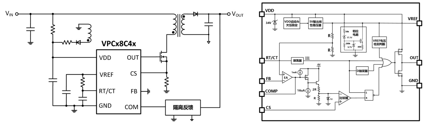
描述VPCx8C4x 是高性能的电流模式通用PMW 控制器,采用先进的BCD 半导体工艺进行设计,具有低功耗、快速电流采样以及较高的可编程最大工作频率等优良特性。内部实现的电路包括欠压锁定(UVLO)、启动电流低至几十微安的启动电路、提供电流限制控制的脉宽调制(PWM) 快速比较器、快速比较的振荡器、误差放大器、由NMOS 管和PMOS 管组成的推挽输出等。还设计了钳位电路,正常情况下器件工作于19V 以下,功耗小而适应于更宽的温度范围;在辅助供电过高时,可阻止VDD 电压升高,避免超出功率管栅极的额定电压。VPCx8C4x 提供多种封装选项、温度范围选项、最大占空比选项以及开启和关闭阈值和滞后范围的选择。具有较高开启或关闭迟滞的器件是离线电源的理想选择,而具有较窄迟滞范围的器件则适用于DC-DC 应用。VPC28C4x 的工作温度范围为 -40°C至105°C ,VPC38C4x 的工作温度范围为 -25°C至85°C。
RoHSSMT扩展库
4000个/圆盘
总额¥0
近期成交5单